Struktur Perusahaan

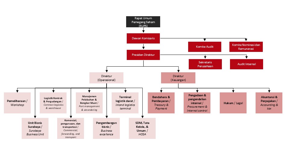
Struktur Organisasi

Struktur Kepemilikan Saham

Struktur Anak Usaha

Andree Susanto

President Commissioner

Indonesian citizen, 37 years old.

Andree earned a Bachelor of Science in Chemical Engineering from the University of California, Berkeley, USA, in 2010 and then pursued Executive Education at Harvard Business School in 2022.

Current Role:

  • 2025 – present: President Commissioner of the Company
  • 2022 – present: Advisor at Rekosistem Pte Ltd
  • 2020 – present: Advisor at Commodity Dragon Pte Ltd
  • 2019 – present: Investor and President Commissioner at Otoklix International Pte Ltd
  • 2017 – present: Group Founder and CEO at Tiga Beruang Kalifornia Pte. Ltd

Willson Cuaca

Commissioner

Indonesian citizen, 47 years old.

Willson earned a Bachelor’s degree in Informatics Engineering from Bina Nusantara University, Indonesia, in 2000.

Current Role:

  • 2025 – Present: Commissioner of the Company
  • 2024 – Present: President Commissioner of PT Fore Kopi Indonesia Tbk.
  • 2016 – Present: Founder, Director, and Managing Partner of East Ventures Advisory Pte. Ltd.
  • 2009 – Present: Founder and Director of East Ventures Pte. Ltd.

Drs. M. Jusuf Wibisana, SE.Ak., M. Ec.

Independent Commissioner

Indonesian citizen, 66 years old.

Earned his Doctorate/Bachelor of Economics from Gajah Mada University, Yogyakarta in 1983 and his Master of Economics in Accounting and Finance from Macquarie University, Australia, in 1990.

Current Role:

  • 2025 – Present: Independent Commissioner at the Company
  • 2003 – 2025: Partner at PricewaterhouseCoopers (PwC) Indonesia
  • 2018 – 2022: Member of the Audit Board of the Financial Services Authority

Edwin Wibowo

President Director

Indonesian citizen, 36 years old.

Earned a Bachelor of Mechanical Engineering degree from the University of California, Berkeley, USA, in 2011 and a Master of Mechanical Engineering degree from the University of California, Berkeley, USA, in 2012.

Current Role:

  • 2025 – Present: President Director of the Company
  • 2017 – Present: Group Co-founder, CFO of Tiga Beruang Kalifornia Pte. Ltd.

Thomas Wenas

Director

Indonesian citizen, 43 years old.

Earned a Bachelor of Commerce, Management, and Marketing degree from the University of New South Wales, Australia, in 2004.

Current Role:

  • 2025 – Present: Director of the Company

Hendri Swabudi Setiawan

Director

Indonesian citizen, 56 years old.

Earned a Bachelor of Economics degree, majoring in Accounting, from Parahyangan Catholic University, Indonesia in 1992.

Current Role:

  • 2021 – present: Director at the Company

Hendri Swabudi Setiawan

Direktur

Warga Negara Indonesia, usia 56 tahun.

Beliau memperoleh gelar Sarjana Ekonomi, jurusan Akuntansi dari Universitas Katolik Parahyangan, Indonesia pada tahun 1992.

 Jabatan Terkini:

  • 2021 – saat ini : Direktur di Perseroan

Thomas Wenas

Direktur

Warga Negara Indonesia, usia 43 tahun.

Beliau memperoleh gelar Bachelor of Commerce, Management and Marketing dari University of New South Wales, Australia pada tahun 2004.

Jabatan Terkini:

  • 2025 – saat ini : Direktur di Perseroan 

Edwin Wibowo

Direktur Utama

Warga Negara Indonesia, usia 36 tahun.

Beliau memperoleh gelar Bachelor of Mechanical Engineering dari University of California Berkeley, Amerika Serikat pada tahun 2011 dan meraih gelar Master of Mechanical Engineering dari University of California Berkeley, Amerika Serikat pada tahun 2012.

Jabatan Terkini:

  • 2025 – saat ini : Direktur Utama di Perseroan
  • 2017 – saat ini : Co-founder grup, CFO di Tiga Beruang Kalifornia Pte. Ltd.

Drs. M. Jusuf Wibisana, SE.Ak., M. Ec.

Komisaris Independen

 Warga Negara Indonesia, usia 66 tahun.

Beliau memperoleh gelar Doktorandus/Sarjana Ekonomi dari Universitas Gajah Mada, Yogyakarta pada tahun 1983 dan memperoleh gelar Master of Economics, in Accounting and Finance dari Macquarie University, Australia pada tahun 1990.

Jabatan Terkini:

  • 2025 – saat ini : Komisaris Independen di Perseroan
  • 2003 – 2025 : Partner di PricewaterhouseCoopers (PwC) Indonesia
  • 2018 – 2022 : Anggota Dewan Audit Otoritas Jasa Keuangan

Willson Cuaca

Komisaris

Warga Negara Indonesia, usia 47 tahun.

Beliau memperoleh gelar Sarjana Teknik Informatika dari Universitas Bina Nusantara, Indonesia pada tahun 2000.

Jabatan Terkini:

  • 2025 – saat ini : Komisaris di Perseroan
  • 2024 – saat ini : Komisaris Utama di PT Fore Kopi Indonesia Tbk.
  • 2016 – saat ini : Founder, Direktur dan Managing Partner di East Ventures Advisory Pte. Ltd.
  • 2009 – saat ini : Founder dan Direktur di East Ventures Pte. Ltd

Andree Susanto

Komisaris Utama

Warga Negara Indonesia, usia 37 tahun.

Beliau memperoleh gelar Bachelor of Science in Chemical Engineering dari University of California Berkeley, Amerika Serikat pada tahun 2010 dan kemudian menempuh pendidikan Executive Education di Harvard Business School pada tahun 2022.

Jabatan Terkini:

  • 2025 – sekarang : Komisaris Utama di Perseroan
  • 2022 – sekarang: Advisor di Rekosistem Pte Ltd
  • 2020 – sekarang: Advisor di Commodity Dragon Pte Ltd
  • 2019 – sekarang: Investor and Komisaris Utama di Otoklix International Pte Ltd
  • 2017 – sekarang : Group Founder and CEO di Tiga Beruang Kalifornia Pte. Ltd